2017-10-11 01:14来源:互联网责编:昆明新航道
摘要:雅思考试新增的”成绩描述及提升建议”
英国文化教育协会(雅思考试主办方)宣布,将在雅思成绩查询页面新增”成绩描述及提升建议”让考鸭们能更好地理解雅思考试(课程)分数所对应的语言能力,以便更有针对性地提升英语(精品课)水平。雅思不仅仅是一门考试,而是怎么合理的运用英语。
”成绩描述及提升建议”将根据每位考生听说读写四个单项的分数分别给出对应的语言能力描述,并就如何进一步提升英语运用能力给出建议。考生可在成绩发布后,登陆雅思考试报名网站查询成绩时,点击成绩栏下方的“雅思考试成绩描述及提升建议”,查看相应的内容。同时,考生还可将其下载,作为英语能力评价的阶段性参考。“成绩描述及提升建议”将全面适用于雅思考试(IELTS)和用于英国签证及移民的雅思考试(IELTS for UKVI)。
注重“沟通为本”的雅思考试,是全球首创从听、说、读、写四方面进行英语能力全面考核的国际考试,能够立体综合地测评考生的英语语言运用能力。此前,雅思考试就已推出总分1-9分所对应的综合英语能力描述,及听说读写各项评分标准,面向考生详细解读雅思考试所考核的四项英语技能的具体要求,例如口语考试考核语言的流利性与连贯性、词汇多样性、语法多样性及准确性、发音。而此次新增的成绩描述及提升建议除了细化到听说读写四个单项技能的能力描述外,还会结合评分标准给出相应的专业提升建议供考生参考。
作为全球留学(课程)、移民及职业发展领域英语测评的权威和,雅思已经获得全球140多个国家和地区,超过10,000所教育机构、雇主单位、专业协会和政府部门的认可。雅思在美国、英国、加拿大、澳大利亚、新西兰和欧洲等国家都拥有的申请优势,成为世界各国留学和移民申请的双保险,可以更好地满足学生实现多国联合申请的需求。
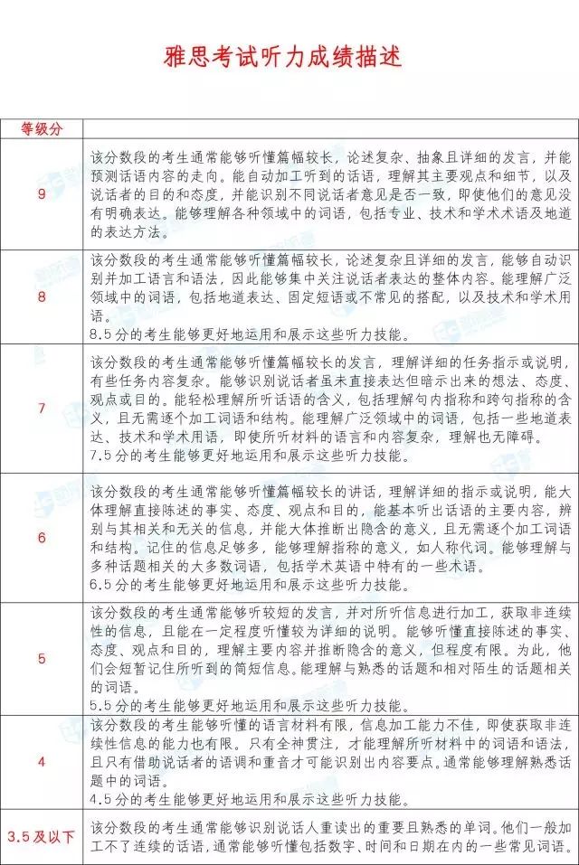
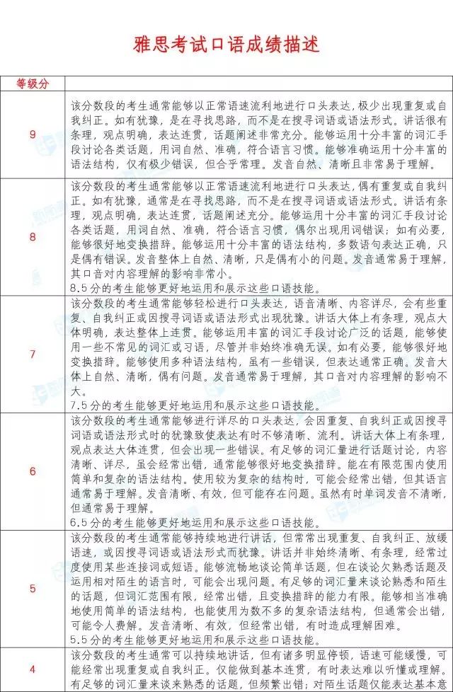
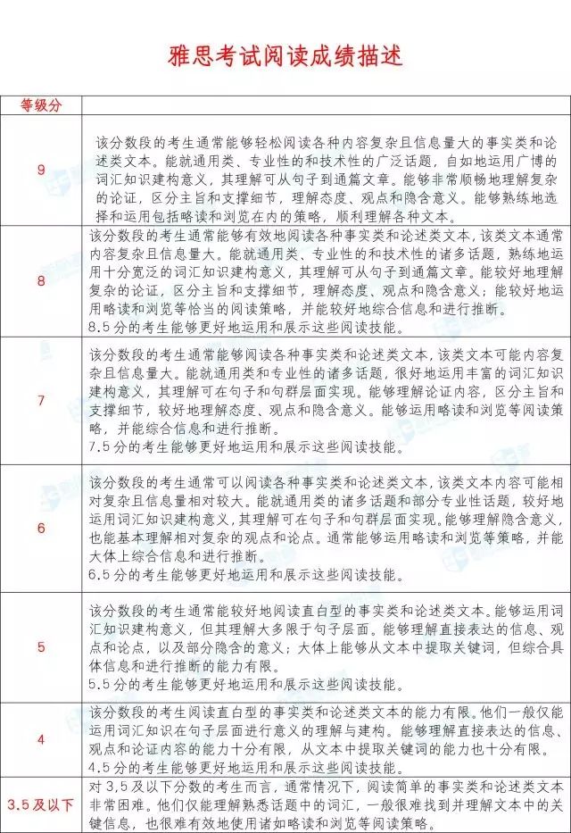
9分 专家水平
接近母语为英语人士水平
具有完全的英语运用能力,做到适当、精确、流利并能完全理解语言。
8分 水平
非常流利,基本没有错误
能将英语运用自如,只是有零星的错误或用词不当。在不熟悉语境下可能出现误解,可将复杂细节的争论掌握的相当好。
7分 良好水平
流利,准确,偶有错误
能有效运用英语,虽然偶尔出现不准确、不适当和误解。大致可将复杂的英语掌握的不错,也能理解详细的推理。
6分 合格水平
能够较流利使用英语
大致能有效运用英语,虽然有不准确、不适当和误解发生但能使用并理解比较复杂的英语,特别是在熟悉的语境下。
5分 基础水平
基本掌握英语,能进行日常交流
可部分运用英语,在大多数情况下可明白大致的意思。虽然经常出现错误,但在经常涉及的领域内可应付基本的沟通。
4分 有限水平
有较多错误,但能表达基本意思
只限在熟悉的状况下有基本的理解力,在理解与表达上常发生问题,无法使用复杂英语。
3分 极有限水平
可进行简单沟通
在极熟悉的情况下也只能进行一般的沟通,频繁发生沟通障碍。
2分 初学水平
掌握简单词组
除非在熟悉的语境下,几乎只能使用孤立单词或短句表达最基本的信息,不能达成有效沟通。难以听懂或者看懂英语。
1分 不懂英语
掌握个别单词,几乎无法交流
最多能说出个别单词,根本无法用英语沟通。






免责声明
1、如转载本网原创文章,请表明出处;
2、本网转载媒体稿件旨在传播更多有益信息,并不代表同意该观点,本网不承担稿件侵权行为的连带责任;
3、在本网论坛发表言论者,文责自负。
昆明市盘龙区新航道外语培训学校
新航道国际教育集团 New Channel International Education Group
地址:昆明市盘龙区东风东路36号建工大厦5层(东风广场校区)/呈贡区大学城雨花商业广场综合楼3层5号(大学城旗舰校区)
电话:400-862-8068 集团客服电话:400-097-9266
总部:北京新航道教育文化发展有限责任公司
总部: 新航道(北京)管理咨询有限公司 京ICP备05069206