官宣!!!超实用的《雅思备考白皮书》来啦!你想知道的关于中国雅思考试相关内容,都在这里!快一起来看一下吧!
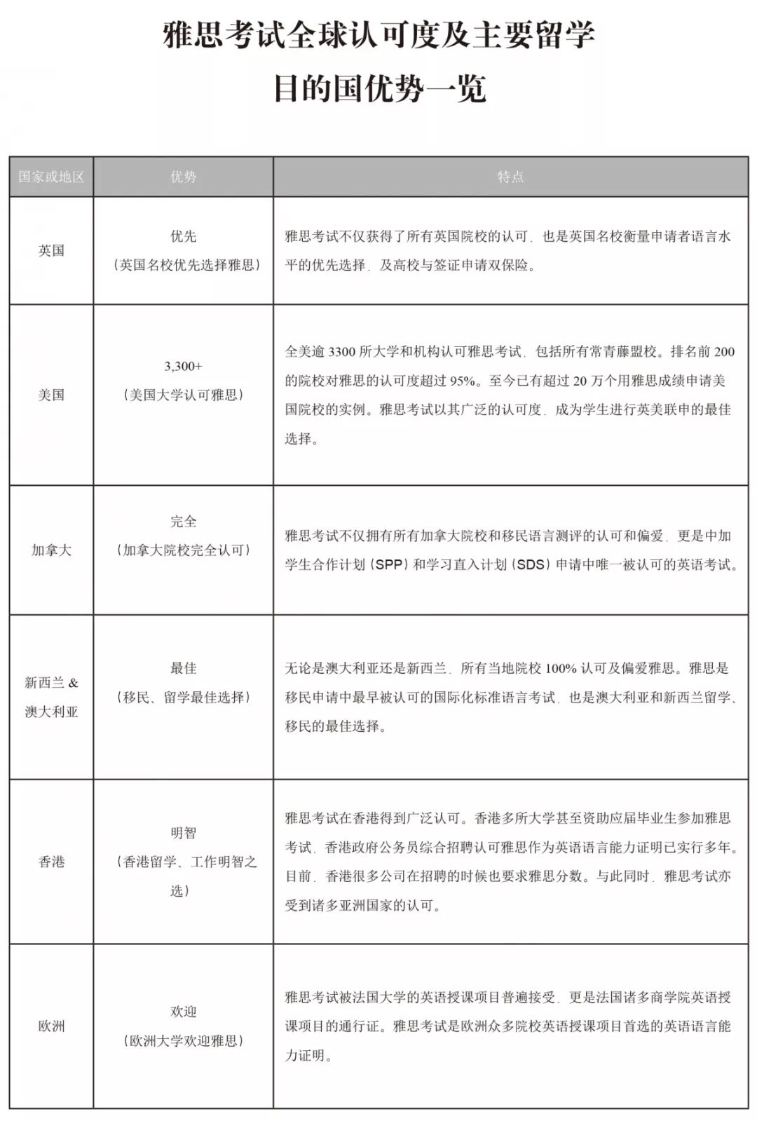
首先,既然决定要参加雅思考试,对很大一部分烤鸭来说都是为出国做准备,那么,首先要知道哪些国家对雅思成绩的认可度更高。

雅思考试相关数据汇总
一、考生逐年猛增
前年起已突破300万
英国文化教育协会(雅思考试主办方)在2017年9月宣布全球雅思考生数量突破300万人次,在过去的2018年人数依然保持稳步增长,雅思在全球高等教育和移民申请中的重要作用十分突显。

二、教育资源丰富地区
考生也相对最多
中国大陆雅思考生都主要分布在哪些地区呢?从下图可以看出,北上广不仅仅是人口大省,也是妥妥的烤鸭大省呀!

三、烤鸭们女性偏多
且有低领化趋势
中国大陆地区雅思考生所呈现的特点有,女性偏多、低龄化、学术考试为主等,如下图所示。

四、出国留学考生为主
不出国考生逐年增加
虽说中国大陆地区雅思考生依然以出国留学为主要考试目的,随着雅思逐渐受国内外院校和雇主的认可,以检测英文水平、国内入学、求职等国内用途为考试目的的考生人数逐渐增加,占比达到5.3%,超越申请移民及出国工作的考生人数。所以,不出国考雅思的人数正在逐年增加。

五、参加雅思考试考生
A类有所减少,G类有所增加
在2017年,全球考生中有78.10% 参加A 类,21.9% 参加G 类。相比2016 年A 类考生减少了2.6%, G 类考生增加了2.6%(2016 年全球考生有80.7% 参加A 类考试,19.3% 参加G 类考试)。

六、雅思A类考试中
女性平均成绩提分高于男性
2017 年全球雅思A 类考试女性考生和男性考生的平均成绩分别为6.08 分和5.97 分。相较于2016年(女性考生平均成绩:6.0,男性考生平均成绩:5.9 分),A 类考试女性考生的平均成绩提高了0.08分,男性考生的平均成绩提高了0.07 分。

七、雅思G类考试中
女性平均成绩提分也高于男性
而2017年G 类考试女性考生和男性考生的平均成绩分别为6.49 分和6.44 分。相较于2016 年(女性考生平均成绩:6.3,男性考生平均成绩:6.3 分),G 类考试女性考生的平均成绩提高了0.19 分,男性考生的平均成绩提高了0.14 分。

八、中国大陆雅思成绩
6.0分及以上考生接近半数
中国大陆地区雅思考生总分平均分集中在5.5 分和6.0 分两个梯队,6.0 分及以上梯队的考生接近半数。

九、雅思A类考试中
阅读均分较高
中国大陆地区学术类雅思考生2012-2017 年间学术表现小幅度提升。其中,听力及写作平均分各提升了一个分数梯队。阅读平均分虽仍然保持在6.0 分梯队,但进步幅度,此外,口语平均分也有小幅度提升。

中国大陆地区学术类雅思考生阅读平均分达到全球平均水平。中国大陆地区学术类雅思考生能力与全球平均水平仍有差距。
其中,女性考生平均分低于全球女性考生总分平均分0.3 分,男性考生平均分低于全球男性考生总分平均分0.4 分。除雅思阅读外,而其余三项能力与全球平均水平有一定差距。

然而,不容忽视的是,中国大陆地区G类雅思考生各项英语能力与全球平均水平都存在差距。

十、城市不同,成绩梯队不同
七省份均分较高
中国大陆地区各省份/ 直辖市雅思考生分数梯队分布不同,从下图可以看出,上海、江苏、湖北、浙江、四川、北京以及重庆地区的学术类雅思考生总分平均分处于6.0 分梯队;其余各省、直辖市和自治州的学术类雅思考生总分平均分均处于5.5 分梯队。

7 个省份/ 直辖市的学术类雅思考生总分平均分均超过中国大陆地区学术类雅思考生总分平均分(5.72分)。

十一、微博数据相呼应?
单身汪也有春天,熬夜学习是你吗?
根据微博上活跃的雅思备考用户的相关数据,中国雅思考生主要以女性考生为主,占全部考生的67.73%,而男性考生还不足三分之一(32.27%),这与雅思官方发布的《2018 中国大陆地区雅思考生学术表现白皮书》中所分析的中国大陆地区雅思考生所呈现的特点(性别分析)相一致。这也充分地说明,女性考生已经成为了中国雅思考生的主力军。

雅思考生分布最多的是城市,约占全部考生的五分之二(40.94%),二线城市的雅思考生数量(38.6%)与城市相差不多,总体来看,一、二线城市雅思考生分布高达79.54%。

从年龄上看,90 后(63.98%)成为目前雅思考生中的主要群体。
而在90 后中,95 后的雅思考生又占了全部90 后考生的70% 左右。00 后雅思考生也占了全部考生的五分之一(19.93%)左右,可见,中国雅思考生逐渐呈现低龄化的特点。

值得思考的是,基本上所有的雅思考生用户都具有本科及以上学历。

你关心星座吗?据统计数据显示,摩羯座在烤鸭大军中数量庞大!摩羯座是出了名的爱工作、爱学习,位居雅思考生数量榜首,这也就不足为奇了。而射手、双子、天秤和双鱼座的雅思考生相对较少,这几个爱玩、爱自由、爱浪漫的星座,不爱学习也是有道理的。

从数据显示来看,更有意思的来了!单身汪竟然是雅思考生中的主力军!占比达到近五分之三(59.26%)。学习带来的快乐是谈恋爱所不能及的,什么也阻挡不了单身青年们追逐梦想的步伐。决战雅思的快乐和成就感,岂是一场恋爱可以相媲美的!

从以下微博数据可以看出,虽然在中午12点、晚上8点和晚上10点的时候,雅思考生非常活跃,但是,凌晨1点到2点之间,仍然有很大一部分雅思考生活跃于微博!
宁可少睡,也要熬夜学习,丝毫不在意日益向后的发际线,凭着这种学习精神,雅思刷到9 分也并不是不可能的!

从微博数据来看看烤鸭们的兴趣吧?中国雅思考生最感兴趣的话题是和影视相关的,备考雅思也阻挡不了烤鸭们追剧的步伐。
外语和教育类话题也是烤鸭们比较关注的方面,说明大部分雅思考生刷微博还是以学习为主要目的的。

以上,是小编为大家整理出来的《雅思备考白皮书》中的“数据篇”!超实用有没有?对雅思考试是不是瞬间多了很多了解?
【本文标签】:
【责任编辑】:昆明新航道小编 版权所有:转载请注明出处